WSO2 Streaming Integrator integration for Grafana Cloud
WSO2 Streaming Integrator allows you to implement streaming ETL, change data capture (CDC), and process large files and real-time APIs. You can connect and realize event-driven architectures with distributed streaming systems such as Kafka, Amazon SQS, and more.
This integration was designed based on the dashboards publicly available on WSO2 Github. It is updated to use the most recent panel versions and enables both a course and fine grained evaluation of your Streaming Integrator instances and Siddhi server and applications.
This integration includes 11 pre-built dashboards to help monitor and visualize WSO2 Streaming Integrator metrics.
Before you begin
In order for this integration to work, you have to enable the Prometheus endpoint on your WSO2 Streaming Integrator nodes. Please refer to the official documentation.
Install WSO2 Streaming Integrator integration for Grafana Cloud
- In your Grafana Cloud stack, click Connections in the left-hand menu.
- Find WSO2 Streaming Integrator and click its tile to open the integration.
- Review the prerequisites in the Configuration Details tab and set up Grafana Alloy to send WSO2 Streaming Integrator metrics to your Grafana Cloud instance.
- Click Install to add this integration’s pre-built dashboards to your Grafana Cloud instance, and you can start monitoring your WSO2 Streaming Integrator setup.
Configuration snippets for Grafana Alloy
Simple mode
These snippets are configured to scrape a single WSO2 Streaming Integrator instance running locally with default ports.
First, manually copy and append the following snippets into your alloy configuration file.
Metrics snippets
discovery.relabel "metrics_integrations_integrations_wso2_streaming_integrator" {
targets = [{
__address__ = "wso2si:9005",
}]
rule {
target_label = "instance"
replacement = constants.hostname
}
}
prometheus.scrape "metrics_integrations_integrations_wso2_streaming_integrator" {
targets = discovery.relabel.metrics_integrations_integrations_wso2_streaming_integrator.output
forward_to = [prometheus.remote_write.metrics_service.receiver]
job_name = "integrations/wso2-streaming-integrator"
metrics_path = "/metric-service/metrics"
}Advanced mode
The following snippets provide examples to guide you through the configuration process.
To instruct Grafana Alloy to scrape your WSO2 Streaming Integrator instances, manually copy and append the snippets to your alloy configuration file, then follow subsequent instructions.
Advanced metrics snippets
discovery.relabel "metrics_integrations_integrations_wso2_streaming_integrator" {
targets = [{
__address__ = "wso2si:9005",
}]
rule {
target_label = "instance"
replacement = constants.hostname
}
}
prometheus.scrape "metrics_integrations_integrations_wso2_streaming_integrator" {
targets = discovery.relabel.metrics_integrations_integrations_wso2_streaming_integrator.output
forward_to = [prometheus.remote_write.metrics_service.receiver]
job_name = "integrations/wso2-streaming-integrator"
metrics_path = "/metric-service/metrics"
}To monitor your WSO2 Streaming Integrator instance, you must use a discovery.relabel component to discover your WSO2 Streaming Integrator Prometheus endpoint and apply appropriate labels, followed by a prometheus.scrape component to scrape it.
Configure the following properties within each discovery.relabel component:
__address__: The address to your WSO2 Streaming Integrator Prometheus metrics endpoint.instancelabel:constants.hostnamesets theinstancelabel to your Grafana Alloy server hostname. If that is not suitable, change it to a value uniquely identifies this WSO2 Streaming Integrator instance.
If you have multiple WSO2 Streaming Integrator servers to scrape, configure one discovery.relabel for each and scrape them by including each under targets within the prometheus.scrape component.
Dashboards
The WSO2 Streaming Integrator integration installs the following dashboards in your Grafana Cloud instance to help monitor your system.
- WSO2 Siddhi Aggregation Statistics
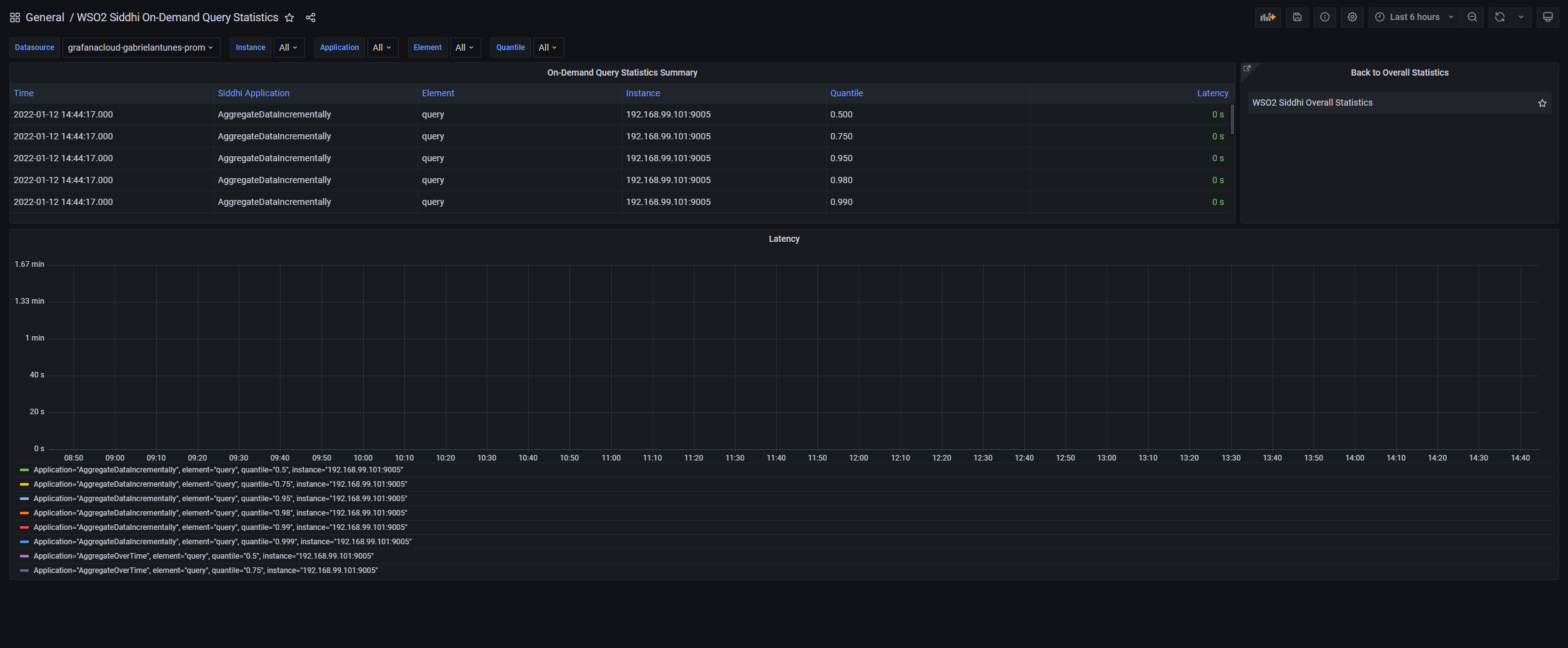
- WSO2 Siddhi On-Demand Query Statistics
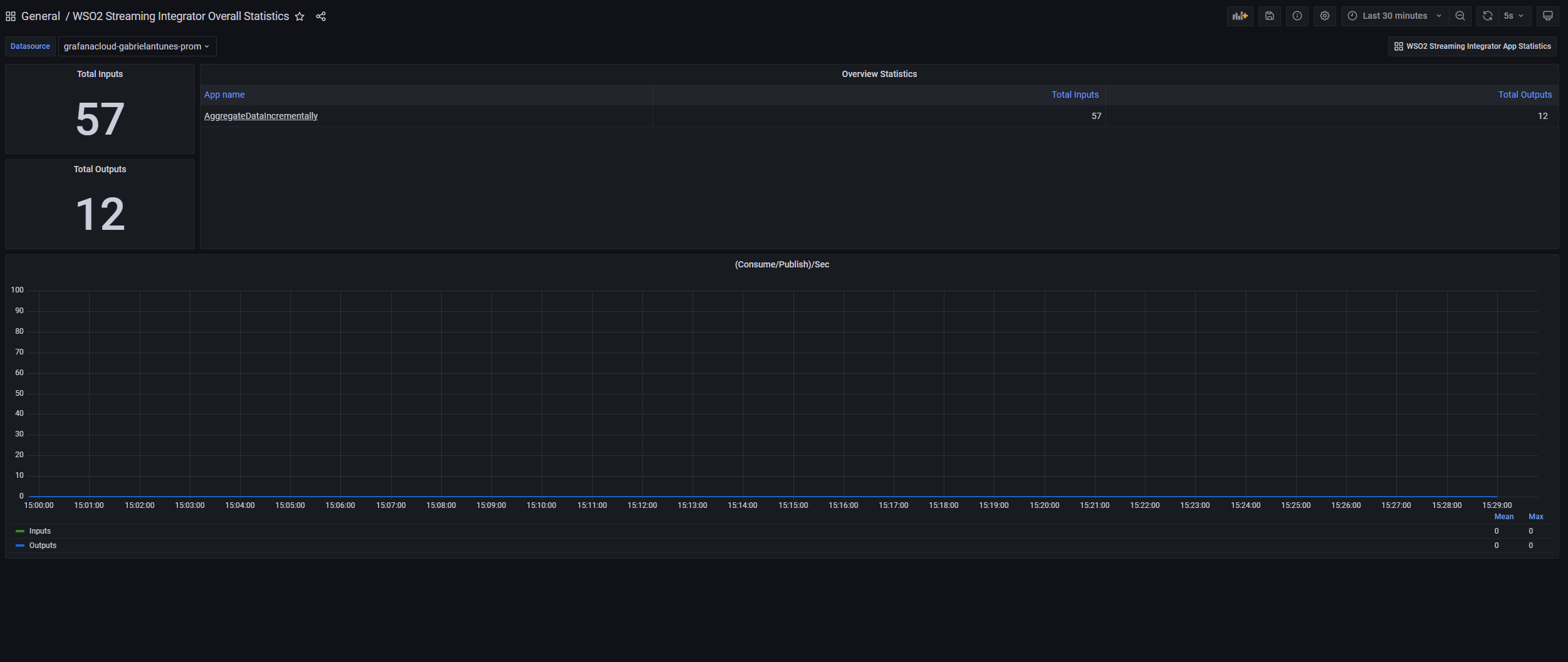
- WSO2 Siddhi Overall Statistics
- WSO2 Siddhi Query Statistics
- WSO2 Siddhi Server Statistics
- WSO2 Siddhi Sink Statistics
- WSO2 Siddhi Source Statistics
- WSO2 Siddhi Stream Statistics
- WSO2 Siddhi Table Statistics
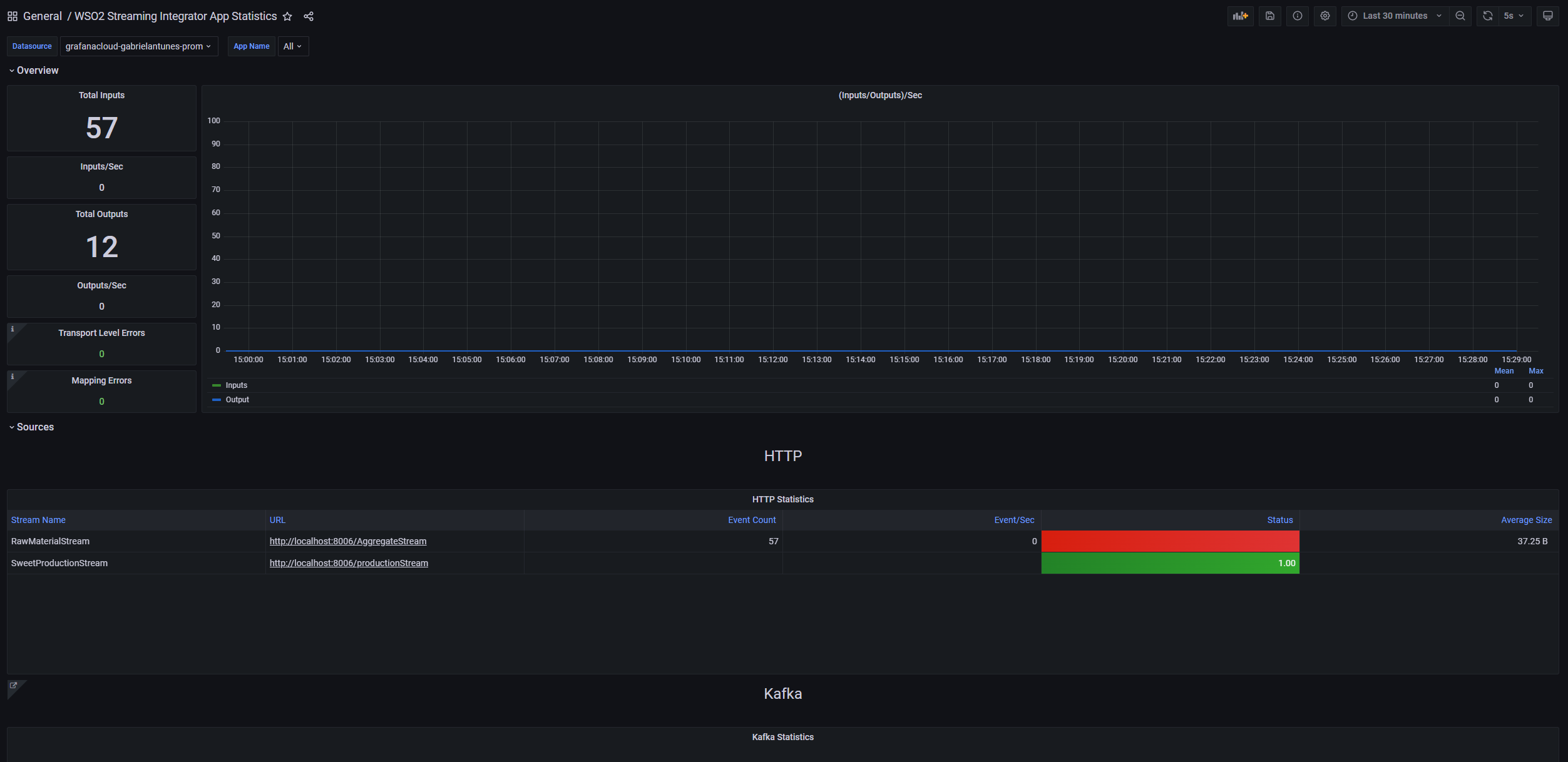
- WSO2 Streaming Integrator App Statistics
- WSO2 Streaming Integrator Overall Statistics
WSO2 Streaming Integrator Overview

WSO2 Streaming Integrator App Overview

Siddhi Query Statistics

Metrics
The most important metrics provided by the WSO2 Streaming Integrator integration, which are used on the pre-built dashboards, are as follows:
- jvm_class_loading_loaded_current
- jvm_class_loading_loaded_total
- jvm_class_loading_unloaded_total
- jvm_memory_heap_max
- jvm_memory_heap_usage
- jvm_memory_heap_used
- jvm_os_cpu_load_process
- jvm_os_cpu_load_system
- jvm_os_file_descriptor_open_count
- jvm_os_physical_memory_free_size
- jvm_os_physical_memory_total_size
- jvm_os_swap_space_free_size
- jvm_os_swap_space_total_size
- jvm_os_system_load_average
- jvm_threads_blocked_count
- jvm_threads_count
- jvm_threads_daemon_count
- siddhi_aggregation_latency
- siddhi_aggregation_memory
- siddhi_aggregation_throughput_total
- siddhi_cdc_source_listening_mode_db_status
- siddhi_cdc_source_listening_mode_event_count
- siddhi_cdc_source_listening_mode_events_per_table
- siddhi_cdc_source_listening_mode_idle_time
- siddhi_cdc_source_listening_mode_last_receive_time
- siddhi_cdc_source_listening_mode_total_error_count
- siddhi_cdc_source_listening_mode_total_valid_events_count
- siddhi_cdc_source_polling_mode_db_status
- siddhi_cdc_source_polling_mode_event_count
- siddhi_cdc_source_polling_mode_events_in_last_polling_interval
- siddhi_cdc_source_polling_mode_idle_time
- siddhi_cdc_source_polling_mode_last_receive_time
- siddhi_cdc_source_polling_mode_total_error_count
- siddhi_cdc_source_polling_mode_total_valid_events_count
- siddhi_file_sink_dropped_events
- siddhi_file_sink_elapsed_time
- siddhi_file_sink_event_count
- siddhi_file_sink_file_size
- siddhi_file_sink_file_status
- siddhi_file_sink_lines_count
- siddhi_file_sink_total_error_count
- siddhi_file_source_elapse_time
- siddhi_file_source_error_count
- siddhi_file_source_event_count
- siddhi_file_source_file_size
- siddhi_file_source_file_status
- siddhi_file_source_started_time
- siddhi_file_source_total_valid_events_count
- siddhi_http_sink_average_latency
- siddhi_http_sink_error_count
- siddhi_http_sink_event_count
- siddhi_http_sink_request_size
- siddhi_http_sink_status
- siddhi_http_source_error_count
- siddhi_http_source_event_count
- siddhi_http_source_request_size
- siddhi_http_source_status
- siddhi_kafka_sink_current_offset
- siddhi_kafka_sink_error_count
- siddhi_kafka_sink_error_count_per_stream
- siddhi_kafka_sink_per_stream_last_message_latency_in_millis
- siddhi_kafka_sink_per_stream_last_message_published_at
- siddhi_kafka_sink_per_stream_last_message_size_in_bytes
- siddhi_kafka_sink_write_count_per_stream
- siddhi_kafka_source_error_count_per_stream
- siddhi_kafka_source_per_stream_last_message_consumed_at
- siddhi_kafka_source_per_stream_with_partition_consumer_lag
- siddhi_kafka_source_per_topic_total_valid_events_count
- siddhi_kafka_source_read_count_per_stream
- siddhi_ondemandquery_latency
- siddhi_query_latency
- siddhi_query_memory
- siddhi_sink_throughput_total
- siddhi_sinkmapper_latency
- siddhi_source_throughput_total
- siddhi_sourcemapper_latency
- siddhi_store_rdbms_db_status
- siddhi_store_rdbms_idle_time
- siddhi_store_rdbms_last_change_time
- siddhi_store_rdbms_processing_time
- siddhi_store_rdbms_total_error_count
- siddhi_store_rdbms_total_writes
- siddhi_stream_throughput_total
- siddhi_table_latency
- siddhi_table_throughput_total
- siddhi_total_reads
- siddhi_total_writes
- up
Changelog
# 1.0.0 - February 2024
* Update mixin to replace all Angular panels with React based panels.
# 0.0.3 - September 2023
* New Filter Metrics option for configuring the Grafana Agent, which saves on metrics cost by dropping any metric not used by this integration. Beware that anything custom built using metrics that are not on the snippet will stop working.
* New hostname relabel option, which applies the instance name you write on the text box to the Grafana Agent configuration snippets, making it easier and less error prone to configure this mandatory label.
# 0.0.2 - January 2023
* Add job variable filter to all dashboards.
# 0.0.1 - January 2022
* Initial releaseCost
By connecting your WSO2 Streaming Integrator instance to Grafana Cloud, you might incur charges. To view information on the number of active series that your Grafana Cloud account uses for metrics included in each Cloud tier, see Active series and dpm usage and Cloud tier pricing.



