Grafana Cloud

Windows integration for Grafana Cloud

Monitor Windows instances using Grafana Alloy. The integration comes with pre installed dashboards, which give an overview of your Windows’ fleet at once, a single host overview, as well as additional dashboards that provide more metrics for further system performance analysis. The integration also provides dashboard showing Windows event logs.

This integration includes 8 useful alerts and 5 pre-built dashboards to help monitor and visualize Windows metrics and logs.

Before you begin

This integration relies on a Grafana Alloy instance running on a Windows machine. See the following sections for details.

Install Windows integration for Grafana Cloud

  1. In your Grafana Cloud stack, click Connections in the left-hand menu.
  2. Find Windows and click its tile to open the integration.
  3. Review the prerequisites in the Configuration Details tab and set up Grafana Alloy to send Windows metrics and logs to your Grafana Cloud instance.
  4. Click Install to add this integration’s pre-built dashboards and alerts to your Grafana Cloud instance, and you can start monitoring your Windows setup.

Configuration snippets for Grafana Alloy

Simple mode

These snippets are configured to scrape a single Windows server with Grafana Alloy running locally.

First, manually copy and append the following snippets into your alloy configuration file.

Integrations snippets

Alloy
prometheus.exporter.windows "integrations_windows_exporter" {
  enabled_collectors = ["cpu", "memory", "pagefile","logical_disk", "net", "os", "service", "system", "time", "diskdrive"]
}
discovery.relabel "integrations_windows_exporter" {
  targets = prometheus.exporter.windows.integrations_windows_exporter.targets

  rule {
    target_label = "job"
    replacement  = "integrations/windows_exporter"
  }

  rule {
    target_label = "instance"
    replacement  = constants.hostname
  }
}
prometheus.scrape "integrations_windows_exporter" {
  targets    = discovery.relabel.integrations_windows_exporter.output
  forward_to = [prometheus.relabel.integrations_windows_exporter.receiver]
  job_name   = "integrations/windows_exporter"
}
prometheus.relabel "integrations_windows_exporter" {
  forward_to = [prometheus.remote_write.metrics_service.receiver]

  rule {
    source_labels = ["volume"]
    regex         = "HarddiskVolume.*"
    action        = "drop"
  }
}

Logs snippets

windows

Alloy
loki.process "logs_integrations_windows_exporter_application" {
  forward_to = [loki.write.grafana_cloud_loki.receiver]

  stage.json {
    expressions = {
      level  = "levelText",
      source = "source",
    }
  }

  stage.labels {
    values = {
      level  = "",
      source = "",
    }
  }
}
loki.relabel "logs_integrations_windows_exporter_application" {
  forward_to = [loki.process.logs_integrations_windows_exporter_application.receiver]

  rule {
    source_labels = ["computer"]
    target_label  = "agent_hostname"
  }
}
loki.source.windowsevent "logs_integrations_windows_exporter_application" {
  locale                 = 1033
  eventlog_name          = "Application"
  bookmark_path          = "./bookmarks-app.xml"
  poll_interval          = "0s"
  use_incoming_timestamp = true
  forward_to             = [loki.relabel.logs_integrations_windows_exporter_application.receiver]
  labels                 = {
    instance = constants.hostname,
    job      = "integrations/windows_exporter",
  }
}
loki.process "logs_integrations_windows_exporter_system" {
  forward_to = [loki.write.grafana_cloud_loki.receiver]

  stage.json {
    expressions = {
      level  = "levelText",
      source = "source",
    }
  }

  stage.labels {
    values = {
      level  = "",
      source = "",
    }
  }
}
loki.relabel "logs_integrations_windows_exporter_system" {
  forward_to = [loki.process.logs_integrations_windows_exporter_system.receiver]

  rule {
    source_labels = ["computer"]
    target_label  = "agent_hostname"
  }
}
loki.source.windowsevent "logs_integrations_windows_exporter_system" {
  locale                 = 1033
  eventlog_name          = "System"
  bookmark_path          = "./bookmarks-sys.xml"
  poll_interval          = "0s"
  use_incoming_timestamp = true
  forward_to             = [loki.relabel.logs_integrations_windows_exporter_system.receiver]
  labels                 = {
    instance = constants.hostname,
    job      = "integrations/windows_exporter",
  }
}

Advanced mode

The following snippets provide examples to guide you through the configuration process.

To instruct Grafana Alloy to scrape your Windows server, manually copy and append the snippets to your alloy configuration file, then follow subsequent instructions.

Advanced integrations snippets

Alloy
prometheus.exporter.windows "integrations_windows_exporter" {
  enabled_collectors = ["cpu", "memory", "pagefile","logical_disk", "net", "os", "service", "system", "time", "diskdrive"]
}
discovery.relabel "integrations_windows_exporter" {
  targets = prometheus.exporter.windows.integrations_windows_exporter.targets

  rule {
    target_label = "job"
    replacement  = "integrations/windows_exporter"
  }

  rule {
    target_label = "instance"
    replacement  = constants.hostname
  }
}
prometheus.scrape "integrations_windows_exporter" {
  targets    = discovery.relabel.integrations_windows_exporter.output
  forward_to = [prometheus.relabel.integrations_windows_exporter.receiver]
  job_name   = "integrations/windows_exporter"
}
prometheus.relabel "integrations_windows_exporter" {
  forward_to = [prometheus.remote_write.metrics_service.receiver]

  rule {
    source_labels = ["volume"]
    regex         = "HarddiskVolume.*"
    action        = "drop"
  }
}

This integration uses the prometheus.exporter.windows component to collect system metrics.

The supplied configuration is tuned to exclude any metrics from the exporter which are not used by the integration’s dashboards, alerts, or recording rules. If a broader configuration which includes additional metrics is desired, the prometheus.exporter.windows component can be adjusted accordingly.

Advanced logs snippets

windows

Alloy
loki.process "logs_integrations_windows_exporter_application" {
  forward_to = [loki.write.grafana_cloud_loki.receiver]

  stage.json {
    expressions = {
      level  = "levelText",
      source = "source",
    }
  }

  stage.labels {
    values = {
      level  = "",
      source = "",
    }
  }
}
loki.relabel "logs_integrations_windows_exporter_application" {
  forward_to = [loki.process.logs_integrations_windows_exporter_application.receiver]

  rule {
    source_labels = ["computer"]
    target_label  = "agent_hostname"
  }
}
loki.source.windowsevent "logs_integrations_windows_exporter_application" {
  locale                 = 1033
  eventlog_name          = "Application"
  bookmark_path          = "./bookmarks-app.xml"
  poll_interval          = "0s"
  use_incoming_timestamp = true
  forward_to             = [loki.relabel.logs_integrations_windows_exporter_application.receiver]
  labels                 = {
    instance = constants.hostname,
    job      = "integrations/windows_exporter",
  }
}
loki.process "logs_integrations_windows_exporter_system" {
  forward_to = [loki.write.grafana_cloud_loki.receiver]

  stage.json {
    expressions = {
      level  = "levelText",
      source = "source",
    }
  }

  stage.labels {
    values = {
      level  = "",
      source = "",
    }
  }
}
loki.relabel "logs_integrations_windows_exporter_system" {
  forward_to = [loki.process.logs_integrations_windows_exporter_system.receiver]

  rule {
    source_labels = ["computer"]
    target_label  = "agent_hostname"
  }
}
loki.source.windowsevent "logs_integrations_windows_exporter_system" {
  locale                 = 1033
  eventlog_name          = "System"
  bookmark_path          = "./bookmarks-sys.xml"
  poll_interval          = "0s"
  use_incoming_timestamp = true
  forward_to             = [loki.relabel.logs_integrations_windows_exporter_system.receiver]
  labels                 = {
    instance = constants.hostname,
    job      = "integrations/windows_exporter",
  }
}

This integration uses the loki.source.windowsevent component to collect the application and system events.

If you wish to capture other Windows events, or text log files, refer to the loki.source.windowsevent and loki.source.file components documentation.

Kubernetes instructions

Dashboards

The Windows integration installs the following dashboards in your Grafana Cloud instance to help monitor your system.

  • Windows CPU and system
  • Windows disks and filesystems
  • Windows fleet overview
  • Windows logs
  • Windows overview

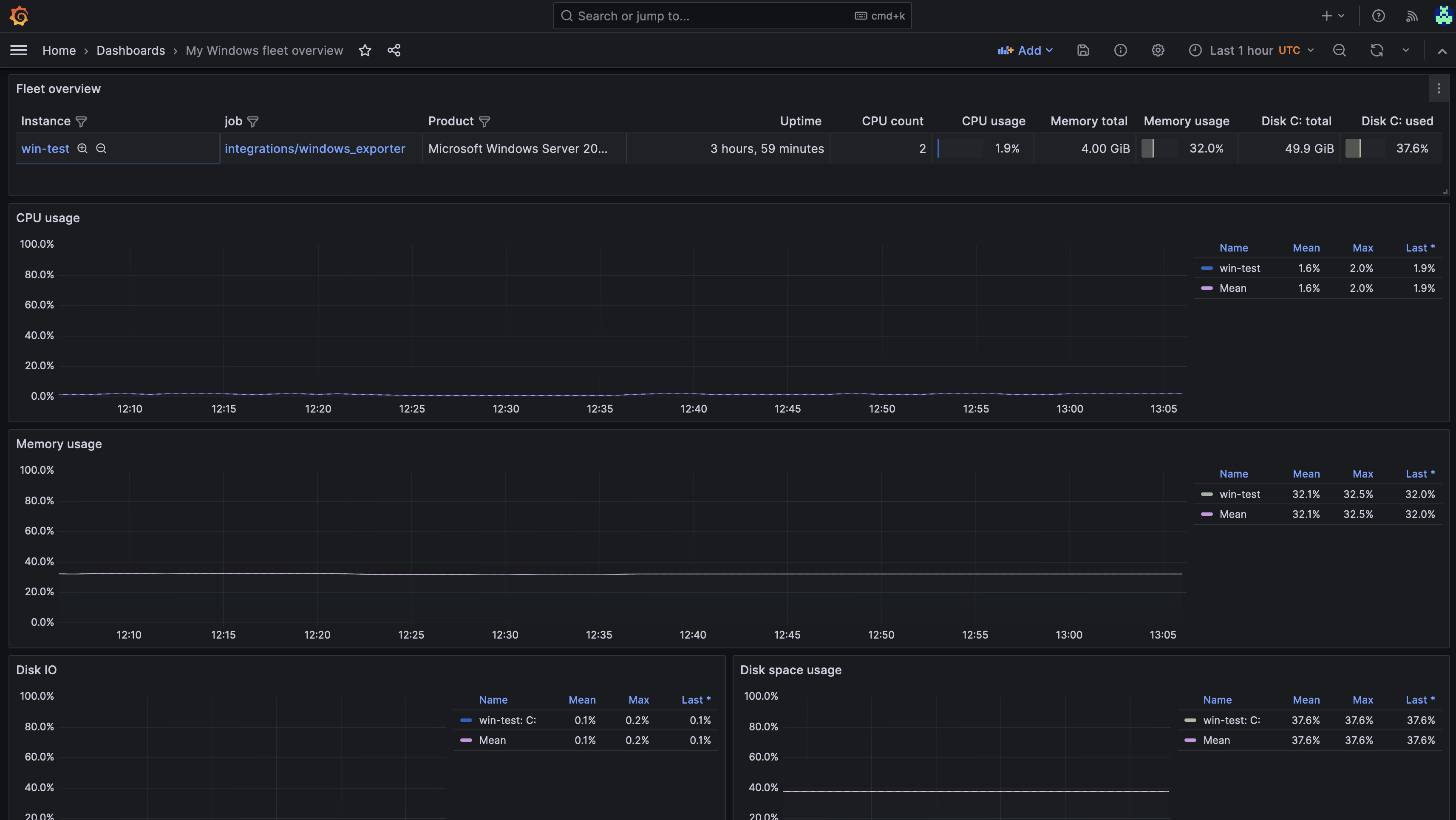
Windows fleet overview

Windows fleet overview

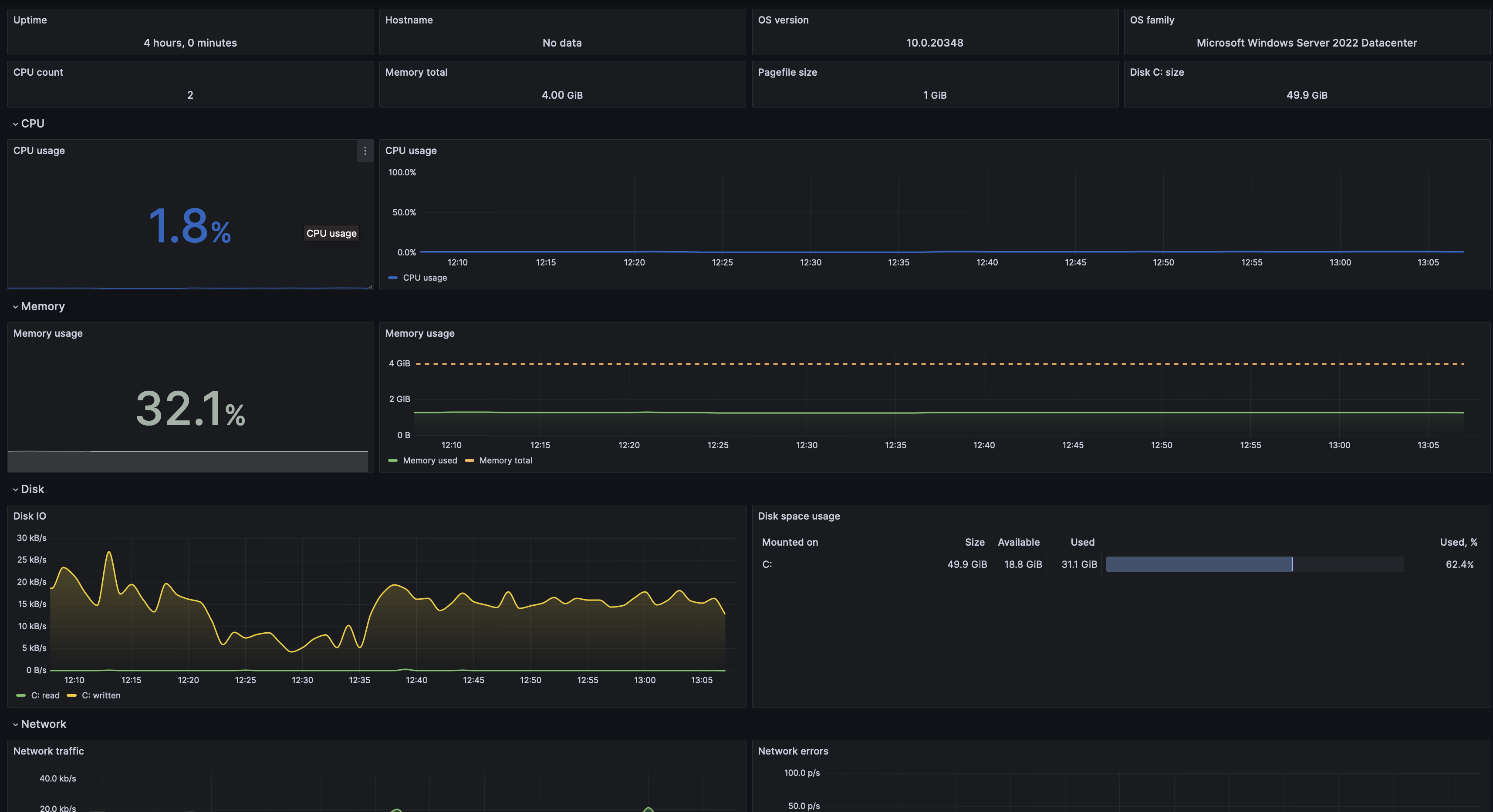
Windows overview

Windows overview

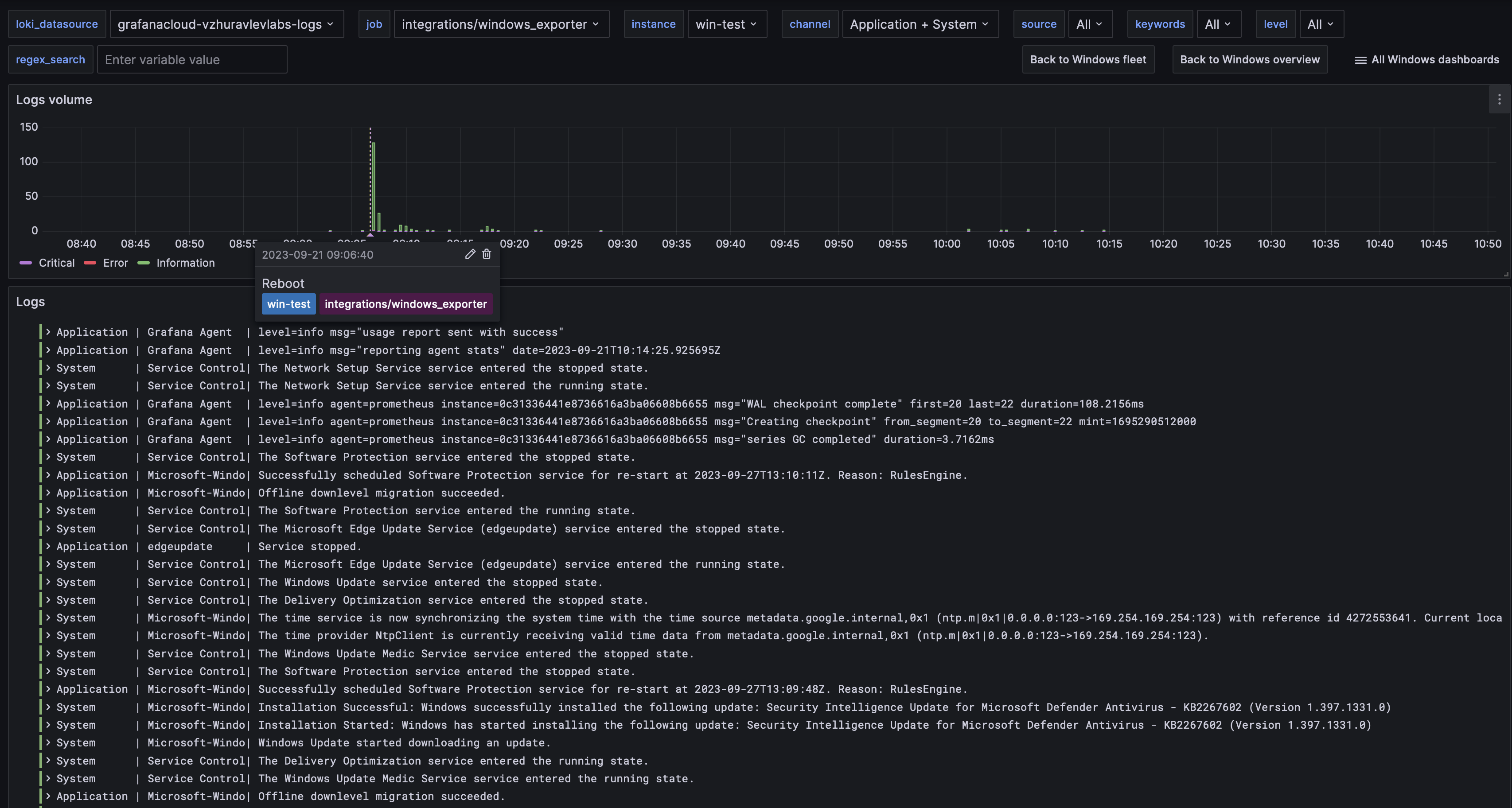
Windows logs

Windows logs

Alerts

The Windows integration includes the following useful alerts:

AlertDescription
WindowsCPUHighUsageWarning: High CPU usage on Windows host.
WindowsMemoryHighUtilizationCritical: High memory usage on Windows host.
WindowsDiskAlmostOutOfSpaceCritical: Disk is almost full on Windows host.
WindowsDiskDriveNotHealthyCritical: Windows physical disk is not healthy.
WindowsNTPClientDelayWarning: NTP client delay.
WindowsNTPTimeOffsetWarning: NTP time offset is too large.
WindowsNodeHasRebootedInfo: Node has rebooted.
WindowsServiceNotHealthyCritical: Windows service is not healthy.

Metrics

The most important metrics provided by the Windows integration, which are used on the pre-built dashboards and Prometheus alerts, are as follows:

  • up
  • windows_cpu_interrupts_total
  • windows_cpu_logical_processor
  • windows_cpu_time_total
  • windows_cs_logical_processors
  • windows_cs_physical_memory_bytes
  • windows_disk_drive_status
  • windows_logical_disk_avg_read_requests_queued
  • windows_logical_disk_avg_write_requests_queued
  • windows_logical_disk_free_bytes
  • windows_logical_disk_idle_seconds_total
  • windows_logical_disk_read_bytes_total
  • windows_logical_disk_read_seconds_total
  • windows_logical_disk_reads_total
  • windows_logical_disk_size_bytes
  • windows_logical_disk_write_bytes_total
  • windows_logical_disk_write_seconds_total
  • windows_logical_disk_writes_total
  • windows_memory_physical_free_bytes
  • windows_memory_physical_total_bytes
  • windows_net_bytes_received_total
  • windows_net_bytes_sent_total
  • windows_net_packets_outbound_discarded_total
  • windows_net_packets_outbound_errors_total
  • windows_net_packets_received_discarded_total
  • windows_net_packets_received_errors_total
  • windows_net_packets_received_unknown_total
  • windows_os_info
  • windows_os_paging_limit_bytes
  • windows_os_physical_memory_free_bytes
  • windows_os_timezone
  • windows_pagefile_limit_bytes
  • windows_service_status
  • windows_system_boot_time_timestamp
  • windows_system_boot_time_timestamp_seconds
  • windows_system_context_switches_total
  • windows_system_processor_queue_length
  • windows_system_system_up_time
  • windows_time_computed_time_offset_seconds
  • windows_time_ntp_client_time_sources
  • windows_time_ntp_round_trip_delay_seconds
  • windows_time_timezone

Changelog

md
# 1.4.0 - December 2025

* Add support for metric names introduced in windows_exporter 0.31.0 and Alloy 1.11.0
* Update to windows-observ-lib with backward-compatible metric name changes

# 1.3.1 - July 2025
 
Agent snippets:
  - Fix list of recommended windows collectors in Advanced mode.

# 1.3.0 - July 2025

* Add support for metric names introduced in windows_exporter 0.30.0 and Alloy 1.9.0.
* Agent snippets:
  - Update list of recommended windows collectors in 1.9.0: 'cs' is removed and 'memory','pagefile' are removed.

# 1.2.1 - May 2025

* Fix advanced filtered metrics snippet for Alloy.

# 1.2.0 - May 2025

* Add snippets for Kubernetes Windows nodes.

# 1.1.5 - April 2025

* Update to the latest windows mixin
  - Fix fleet drill-down link
  - Add WindowsNodeHasRebooted alert

# 1.1.4 - January 2025

* Fix status panel metrics datasource

# 1.1.3 - January 2025

* Fix status panel logs query
* Update mixin

# 1.1.2 - November 2024

* Update status panel check queries

# 1.1.1 - October 2024

* Agent snippets:
  - Fix alloy advanced filter in prometheus.relabel "integrations_windows_exporter"

# 1.1.0 - July 2024

* Update to the latest windows mixin
* Add Asserts support

# 1.0.0 - October 2023

* Grafana dashboards three-tier view:
  - Fleet dashboard with with drill down and data links to other dashes
  - Host overview dashboard
  - Advanced metrics dashboards (Logs dashboard, CPU and system dashboard, Disks)
* Add new alerts
  - NTP sync alerts
  - Add disk status alert
* Add annotations across all dashboards for the following events:
  - Reboot
  - Failed windows service
  - Critical eventlog annotation
* Update agent snippets:
  - Add time collector
  - Extract additional 'level' label from event logs
  - Drop disk metrics for 'HarddiskVolume.*' volumes by default
* Other:
  - Variable selector 'hostname' no longer used on dashboards, 'instance' label is used instead.

# 0.0.9 - August 2023

* Add regex filter for logs datasource

# 0.0.8 - August 2023

* Updates agent configuration:
    * Separate bookmark path for system and application event logs
* Update instructions to avoid repeat 

# 0.0.7 - August 2023

* New Filter Metrics option for configuring the Grafana Agent, which saves on metrics cost by dropping any metric not used by this integration. Beware that anything custom built using metrics that are not on the snippet will stop working.
* New hostname relabel option, which applies the instance name you write on the text box to the Grafana Agent configuration snippets, making it easier and less error prone to configure this mandatory label.

# 0.0.6 - January 2023

* Add basic alerts

# 0.0.5 - September 2022

* Fix confusing thresholds for C:\ Free space

# 0.0.4 - May 2022

* Add logs support
* Update mixin to latest with logs dashboard
* Update instructions for enabling logs integration

# 0.0.3 - May 2022

* Move mixin to jsonnet-libs
* Update metadata with screenshots
* Update mixin version to latest

# 0.0.2 - October 2021

* Update mixin to latest version:
  - Update queries to use $__rate_interval

# 0.0.1 - May 2021

* Initial release

Cost

By connecting your Windows instance to Grafana Cloud, you might incur charges. To view information on the number of active series that your Grafana Cloud account uses for metrics included in each Cloud tier, see Active series and dpm usage and Cloud tier pricing.